Introduction:
NetSuite and NetSuite tools handle many of the use cases and requirements of end users innately, but there are surely edge cases that need to be addressed separately. Custom solutions can be crafted but making sure a solution is not already available is a necessary step in the process.
Overview:
This post will provide an overview of what a SuiteApp is and how to install, upgrade, and uninstall it should the need arise.
A SuiteApp is defined as an application that extends the functionality of NetSuite. These applications are created by Oracle-NetSuite or a third-party provider, SuiteCloud Developer Network (SDN).
The two ways to access the SuiteApp Marketplace include using the center link if available or navigating to the path shown below.
Path:

The marketplace has several ways to search for SuiteApps. There is a search bar in the top left corner if the user knows exactly what is needed. If the user wants to take a broader approach, there is a list of categories based on business needs on the left. After searching or selecting, the results can be filtered to optimize the desired results.
Marketplace Landing Page:

When a SuiteApp tile is selected, the detail page will then be shown. This page will provide some key components to consider when choosing a SuiteApp. The main section of the detail page will provide an overview of use, the name of the publisher, and key features. The right side of the page will consist of information about the release date, version information, and how updates are managed.
SuiteApp Detail Page:

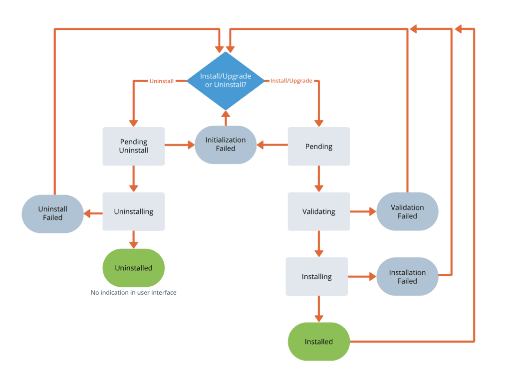
To install a SuiteApp, click the Install button on the top right of the detail page. This action will trigger a validation process that compares the objects, records, and structures to those already in the target NetSuite environment. If the validation process is successful, the installation will begin. If the validation fails, a validation log is available to troubleshoot potential errors.
Installation Flowchart:

If the SuiteApp installed has managed updates, meaning the publisher will update that application when applicable, little maintenance is needed. However, if the application is not managed, the user must navigate to the SuiteApp Marketplace, search and select the appropriate application and upgrade manually.
If the SuiteApp results in a small value add or negatively impacts the NetSuite environment, the application may need to be uninstalled. To do so, follow the path Customization > SuiteCloud Development > Installed SuiteApp List. When viewing the list, simply click theUninstallbutton.
If you faced any issue or have a query? Feel free to connect with NetSuite experts, they will be happy to help you in every way possible.
Uninstall:

Conclusion:
Enhancements are inevitable when paired with an evolving business. Not all upgrades require extensive cost and time to implement. Leveraging SuiteApps can be a quick value add and smart business choice.
About Us
We are a NetSuite Solutions Partner and reseller with 30+ years of combined experience. We specialize in implementation, optimization, integration, rapid project recovery and rescue as well as custom development to meet any business need. If you would like more information on NetSuite or are in need of consultation for your project or implementation, feel free to contact NetSuite support.
To Contact Us ClickHere


